服务更多 体验更棒 “天府通办”焕新颜 !

2019-12-20 21:04:00   四川政务服务

号外!

拥有千万注册用户的“天府通办”

今天升级啦!

《中共四川省委关于深入贯彻党的十九届四中全会精神推进城乡基层治理制度创新和能力建设的决定》明确提出“持续迭代升级‘天府通办’”要求。作为全省统一的掌上办事总门户,“天府通办”始终践行便民利企初衷,不断尝试推进政务服务精准化、便捷化和移动化。

医保异地就医备案、生育登记、欠薪投诉、法律援助,查社保、查公积金、查高速路况……150余个高频便民服务,十大热门专题服务,两类主题服务,升级后的“天府通办”,颜值更高,体验更优。

首页引导更友好

围绕用户中心导向和办好“一件事”目标,我们不断优化“天府通办”首页,突出场景化归类、便捷化指引和友好化呈现。在首页,您能快速找到办事指南、我的预约、办件查询、电子证照、12345在线咨询入口,还可一键开启身份认证、查看自己的相关办事材料。

专题服务更便捷

升级后的“天府通办”根据您的常用习惯,聚类便民服务,推出健康服务、证照办理、权益维护、社保服务、公积金、法律服务、生活缴费、交通出行、求职教育、婚育收养十大热门专题服务。

健康服务

在健康服务专区,您可新增或更改医保个人权益电话,完成医保参保人员异地就医备案,查询定点医疗机构信息、医保个人权益、药品目录……

证照办理

在证照办理专区,您可以查询身份证办理情况。

 

社保服务

在社保服务专区,您可快速查看个人社保卡的余额和状态,了解自己的医保缴费明细,查询工伤参保情况。

交通出行

在交通出行专区,您可计算全国高速通行费,了解实时高速路况地图,第一时间知晓路况阻断信息,出行更方便!

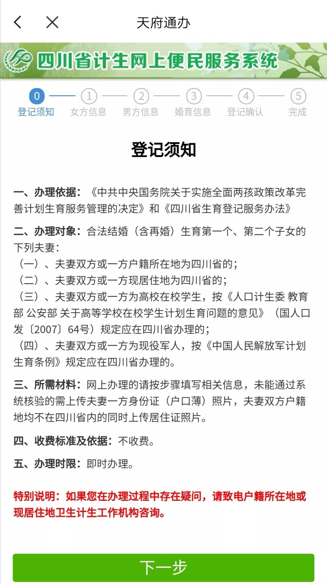
婚育收养

如果您家有喜事,在婚育收养专区,您可掌上进行婚姻登记、生育登记,还可对小宝宝的姓名进行全省查重。

主题服务更贴心

本次升级新增农民工、结婚生育两大主题服务,我们希望政务服务更有温度。

农民工主题服务

针对全省农民工,我们提供医保个人权益、定点医疗机构、药品诊疗项目目录查询。

未来,“天府通办”将继续以重点领域高频便民服务为抓手,不断升级交互体验,优化“看、问、查、办、评”等功能,持续为您掌上“一网通办”走心服务。

赶快扫描下方二维码体验吧!

相关报道

©2020 四川发布 版权所有 转载须经授权