境外旅客购物离境退税“即买即退”
成都有哪些商店呢?
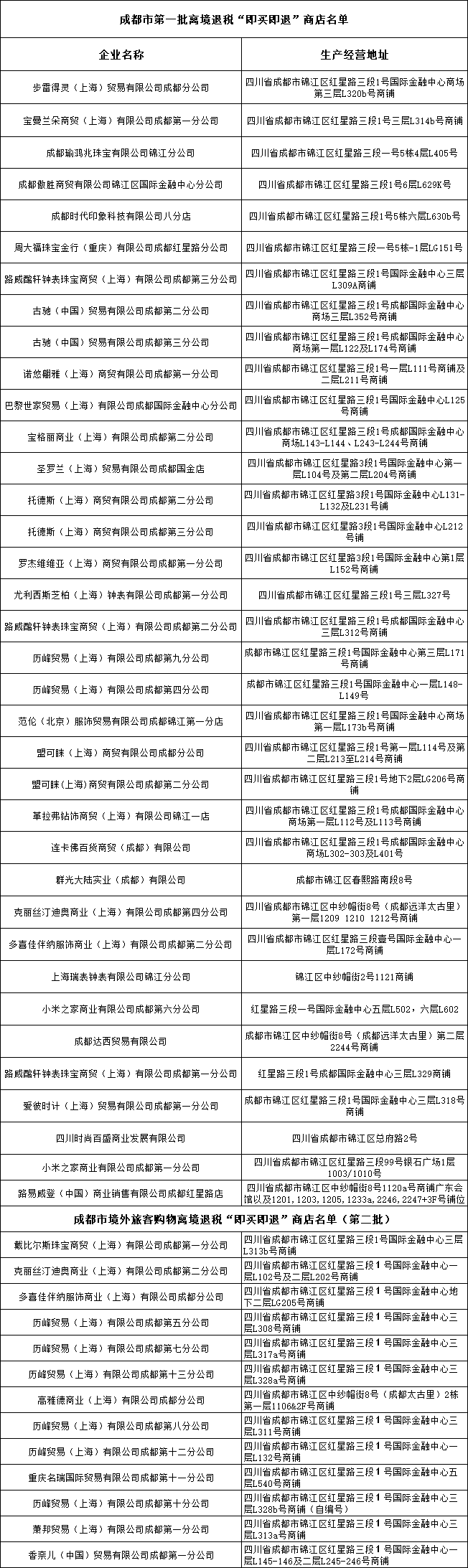
此前,《国家税务总局成都市税务局关于开展境外旅客购物离境退税“即买即退”便利化服务试点的通告》以及《国家税务总局成都市税务局关于公布第二批境外旅客购物离境退税“即买即退”商店的通知》发布。目前,成都共有49家“即买即退”试点商店。
详细名单如下

符合条件的境外旅客
在“即买即退”商店消费后
拿着购物发票和退税申请单
即可前往集中退付点
办理信用卡预授权手续
并领取等额退税预付金
新闻多一点
4月8日,国家税务总局发布《关于推广境外旅客购物离境退税“即买即退”服务措施的公告》(以下简称《公告》),对离境退税“即买即退”的主要内容、办理流程和施行时间作出明确规定,将该项服务措施从多地试点推广至全国。
“即买即退”作为一项便利服务举措,是“离境退税”政策的升级优化,旨在为境外旅客提供更加便捷、多样化的退税选择。2023年7月,成都开始推广“即买即退”离境退税工作。
“即买即退”政策有何便利之处?
《公告》指出,境外旅客在“即买即退”商店购买退税物品,办理信用卡预授权后,即可在现场领取等额退税款;旅客离境时,海关核验旅客身份和退税物品;退税代理机构审核购物退税信息无误后,当即解除信用卡预授权担保,并办结离境退税事项。
《公告》还明确,有意愿提供“即买即退”服务的退税商店,在与本地退税代理机构商谈一致后,即可成为“即买即退”商店。
成都市税务局日前给出的数据显示,2024年,成都全市共有离境退税商店429家、同比增长34%,全市离境退税金额近3000万元,商品销售额突破2.5亿元,同比增长超400%。在此基础上,2025年继续保持高速增长态势,一季度离境退税商品销售额及退税额同比增长270%,规模已达2024年全年的41.4%,办理离境退税的境外旅客数同比增长225%,开单量同比增长206%。