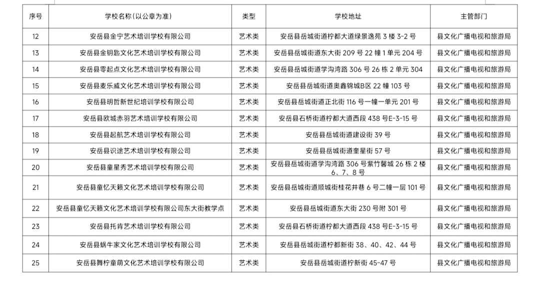
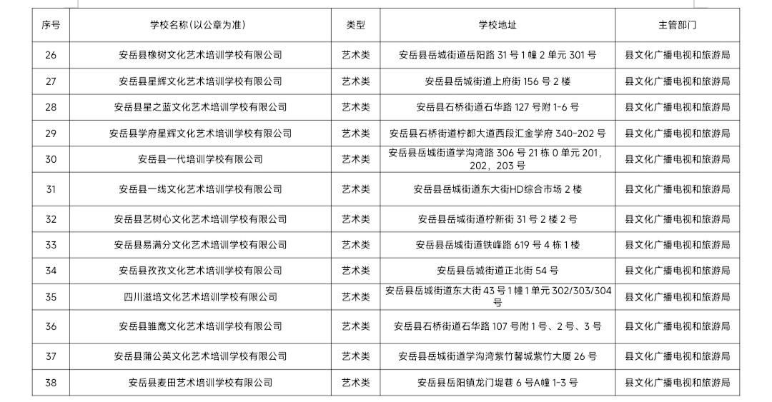
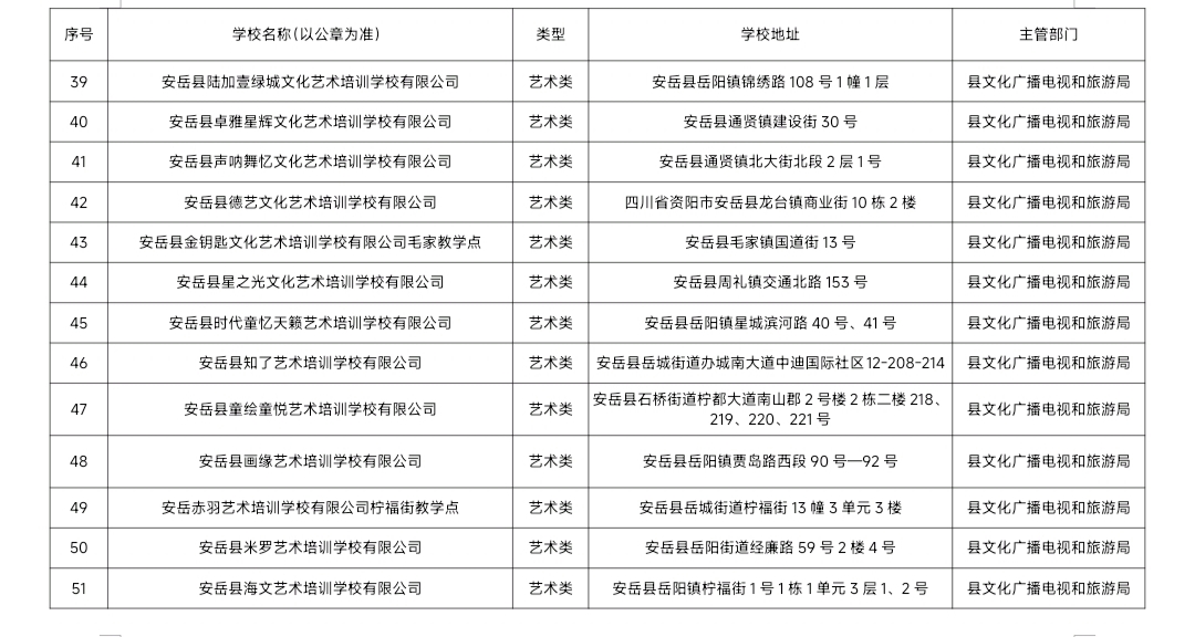
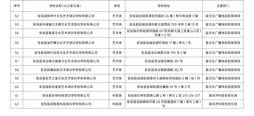
为进一步规范校外培训市场秩序,切实保障学生和家长的合法权益,近日,安岳县教育和体育局面向社会公布2025年第二季度证照齐全、已纳入全国监管平台监管的62家校外培训机构“白名单”。
记者了解到,凡未列入安岳县“白名单”的校外培训机构,均未经有关部门审批设立,请广大家长认真鉴别,避免自身合法权益受损。
暑假来临,孩子的成长和教育备受关注,但需重视孩子良好道德品质和行为习惯的培养,尊重孩子的成长规律和教育规律,保障孩子睡眠、运动和自主成长空间。理性看待校外培训,不盲目跟风报班,自觉抵制任何机构或个人以“素质拓展”“托管照看”“家政服务”等名义违规开展的“一对一”“一对多”等隐形变异学科培训,以及无证无照违规开展非学科类培训的行为。
若确有给孩子报班的需求,请根据孩子的兴趣爱好和实际情况,科学理性选择“白名单”中的校外培训机构。广大家长在选择校外培训机构时,要了解清楚以下事项:一是要看培训机构的证照(办学许可证、营业执照)是否齐全,教师(从教人员)是否有资质;二是要清楚收费标准和项目,不要一次性支付超过3个月或60课时或5000元的培训费用,可采取“先学后付”的模式支付;三是要签订规范的培训合同;四是要开具正式发票等。特别要坚决抵制“预付费享优惠”“买一年送一年”等诱惑和恶意涨价行为,防止因培训机构经营不善或蓄意“卷钱跑路”导致财产损失。如遇有关情况,请第一时间向监管部门反映。
监督举报电话:
安岳县教育和体育局,电话:028-24536211
安岳县文化广播电视和旅游局,电话:028-26093961
安岳县经济科技信息化局,电话:028-24522369
附件:安岳县2025年第二季度校外培训机构白名单





吴鑫 全媒体记者 胡灿凤